那些情形可以提取住房公积金,如何提取?
0次浏览 | 2022-10-25 12:44:41 更新
来源 :互联网
最佳回答
本文由作者推荐
详细内容
- 01
有以下情形之一的可以提取住房公积金,如图所示:
- 02
公积金提取分为约定提取、部分提取和销户提取三种类型
- 03
确认符合提取住房公积金领取条件的,可到住房公积金管理中心领取住房公积金提取申请表,或者在住房公积金管理中心官网上下载表格填写。
- 04
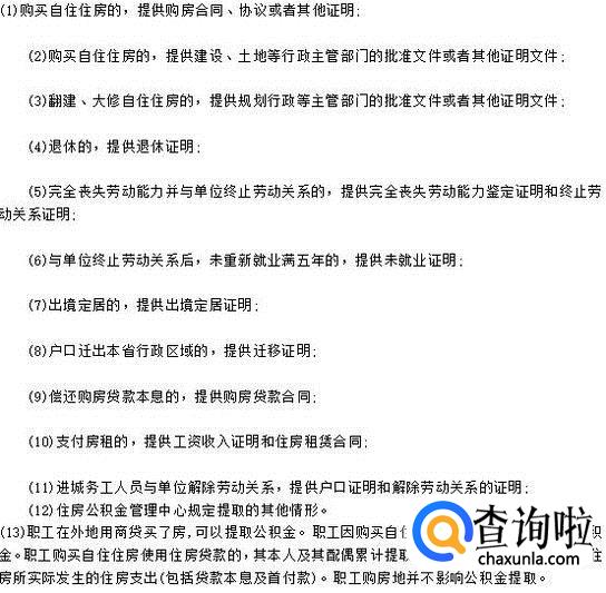
需要材料,如图所示:
- 05
提交表格以及材料,等待申请材料审批通过。审批通过后住房公积金的金额将打到你所提供的银行卡或存折账户上。

广告位
点击排行
- 2 排行
- 3 排行
- 4 排行
- 5 排行
- 6 排行
- 7 排行
- 8 排行
- 9 排行
- 10 排行
热点追踪
广告位




