最佳回答
本文由作者推荐
简要回答
你知道采购部经理的主要岗位职责吗?一起来看看吧
详细内容
- 01
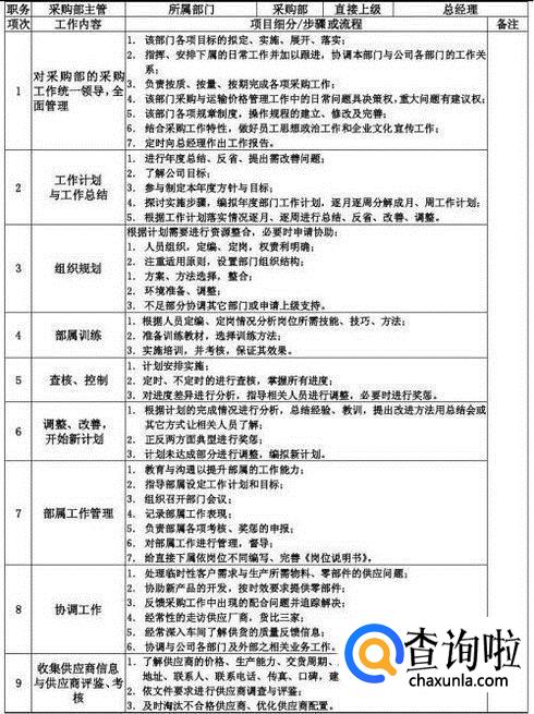
采购部经理需要负责整个采购部的所有工作,包括前期的采购计划以及具体的采购实施情况以及人员安排等每个环节都要把控到。
- 02
采购部经理还需要对整个采购部的成本进行把控。需要用最少的成本做出最大最强的利润,并且把这一项目的具体成本以及投入情况向领导进行汇报。
- 03
采购部经理还需要定期展开培训工作,培训手下的员工如何更好,更高效地完成采购任务,以及针对目前市场的情况做出一些战略性的采购计划和方针政策。
- 04
采购部经理还需要每年每月定期进行一个工作总结和汇报,不仅要向上级汇报,还要总结反思原因,跟下级讨论如何修正和调整自身,来解决上一年度的遗留问题。

广告位
点击排行
- 2 排行
- 3 排行
- 4 排行
- 5 排行
- 6 排行
- 7 排行
- 8 排行
- 9 排行
- 10 排行
热点追踪
广告位




