怎样快速学会工程项目投标文件中投标函的制作?
0次浏览 | 2022-10-25 12:21:54 更新
来源 :互联网
最佳回答
本文由作者推荐
简要回答
投标是投标人根据招标人的规定,在限期内向招标人提供投标文件的行为,政府部门的采购、工程项目的进行,都需要依法招标,既有招标就有投标。今天小编就来跟大家介绍一下怎样快速学会工程项目投标文件中投标函的制作,希望能够帮助到大家。
工具/材料
电脑、WPS文字
详细内容
- 01
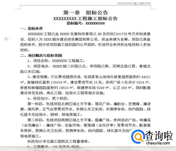
首先,我们要获取一份招标文件,招标文件是由公司对项目进行报名后在招标人处获取或者在网上下载。按照公司工程项目安排,打开所需要做的投标文件的招标文件。
- 02
打开招标文件,目录里面有招标文件的所有内容,仔细浏览一次招标文件的内容,划记重点部分的内容,把招标文件的要求读懂并理解,如:招标公告里面的相关内容、投标人须知前附表里面的各项要求、汇投标保证金的时间、投标截止时间、投标文件的份数等。
- 03
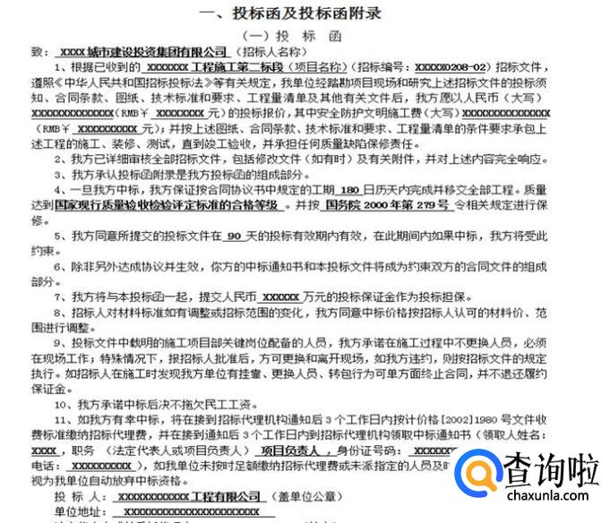
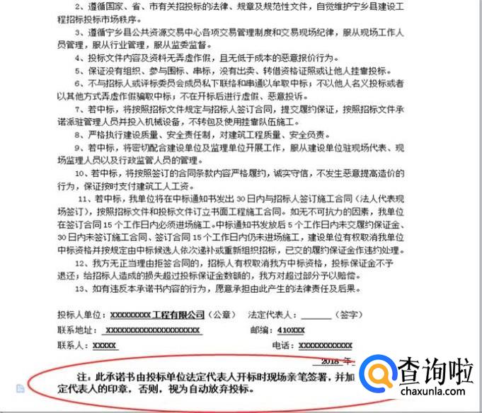
阅读完招标文件后,我们找到“投标文件投标函”格式的位置,选中投标函部分的所有内容,点击复制,然后新建一个空白文档粘贴投标函部分的所有内容。
- 04
粘贴完成后,点击“WPS文字-保存(另存为)”来保存,保存的格式有两种.docx和.doc,我们保存成低版本的.doc格式。
- 05
完成保存后,开始制作投标文件投标函部分,每个投标文件里面和格式都由招标文件规定,目录处可以看到编制投标文件的所有内容,在文件的空白处填入对应的内容,项目相关的内容都在招标文件里面查找,然后对应填入。
- 06
为了文件的美观,可以在输入的内容字体进行适当的调整,如加粗(不建议太过修饰),特别要注意的是公司名称、公司相关信息、日期等不能有任何错误。
- 07
在投标文件格式格式里面中写了“注”的位置,要完全按要求完成;如果没按要求完成,则会视为自动放弃投标。
- 08
制作完成电子版的投标文件后,就打印投标文件的纸质版本签字、盖章,按所需要求复印并且完成胶装。

特别提示
投标文件的制作最主要的在于细心,不能粗心大意,要完全理解招标文件的意思。
广告位
点击排行
- 2 排行
- 3 排行
- 4 排行
- 5 排行
- 6 排行
- 7 排行
- 8 排行
- 9 排行
- 10 排行
热点追踪
广告位




