怎么画奶牛儿童简笔画步骤图
水培风信子步骤
胡萝卜制作简单而又漂亮的花
宝塔的折叠方法
创意手工DIY彩色帽子的详细步骤
怎样自己DIY装饰材料?
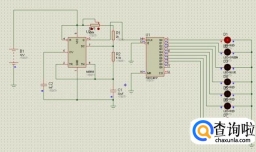
如何制作LED流水灯
冬季月季扦插苗的操作方法
教你手工制作超美3D立体雪花
千头菊的养殖方法
新手饲养仓鼠需要准备什么
diy笔筒的制作
矿泉水瓶变漂亮手工花篮的步骤
手工雨伞的制作
DIY轻松熊超轻粘土教程
金边兰怎么养才会观赏价值高
蝴蝶兰开花后有哪些注意事项
献给老师的贺卡怎么做
如何用狗尾巴草编兔子
衣服开线了用倒回针法怎么缝?
牛奶盲盒的做法
怎么折简单的收纳盒
diy手工折纸贺卡的制作
怎样消灭花盆里的蚂蚁