最佳回答
本文由作者推荐
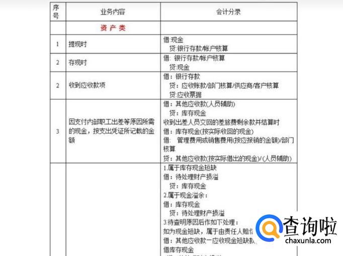
详细内容
- 01
分析会计分录涉及要素,根据所发生的经济业务内容,确认所涉及的账户是哪几种。
- 02
确认会计账户属于什么性质,判断账户的方向,确认应该记入有关账户的借方或者贷方。
- 03
确认经济业务发生金额,分析金额的增减变化,分别记入对应会计账户借贷方。
- 04
会计分录借上贷下,一般一笔业务,一个分录,分录中借贷金额是相等的,借贷各写一行,彼此错开。会计分录最好是一借一贷,尽量避免多借多贷。

广告位
点击排行
- 2 排行
- 3 排行
- 4 排行
- 5 排行
- 6 排行
- 7 排行
- 8 排行
- 9 排行
- 10 排行
热点追踪
广告位

