最佳回答
本文由作者推荐
简要回答
社会实践是大学生的一项任务,大学生社会实践活动记录表及填写应当如何写,以下的大学生社会实践活动记录表及填写相关内容,具体请继续往下阅读
详细内容
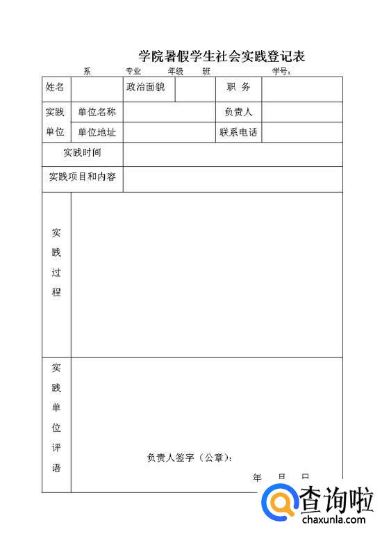
- 01
填写姓名、政治面貌、职务。最上面一行的系、专业、年级、班和学号别忘了。
- 02
然后再填写实践单位、时间、实践项目和内容
- 03
实践过程可以写你实习的这段时间干了什么,具体做了什么事。以下为实践过程模板:
实践的第一天,工地的负责人向我详细地介绍了作为一个建筑工人应该了解的必要知识。使我初步接触了混凝土的制备与搅拌。混凝土的制备包括了混凝土的配制与混凝土的搅拌,每一步都至关重要。
混凝土的配制还包含了混凝土的设计配合以及混凝土的施工配合比。施工配合比是根据实验室的设计配合比提高一个数值,并有95%的强度保证率。混凝土施工配料计量必须准确,才能保证所拌制的混凝土满足设计和施工的要求。
混凝土的搅拌,要获得均匀一致的混凝土,必须对其原材料充分搅拌,使原材料彻底混合。工程中混凝土的搅拌一般采用机械搅拌,一般要注意搅拌时间的控制,以及送料机时间的控制。 - 04
还可以写你在实践的过程,学到了什么,思想上有什么进步,就是理论和实践相结合之类的,也许你的专业不是这方面的,但是你可以主要写社会实践能力得到提高,思想上的进步,工作的态度,自己心态的转变等等。
- 05
最后一部分的实践单位评语就是有你实习的单位领导填写即可,别忘了签字、盖章和时间。盖章一定要有!

特别提示
一滴水,只有融进大海,才能拥有大海的力量,融进社会,才能真正与社会共生,真正意义上的理解社会实践,将社会实践变成成长中的习惯,才能真正读懂自己,找到方向!但愿,往后的日子里,大家不再为社会实践登记表怎么盖章,报告怎么写而发愁。
广告位
点击排行
- 2 排行
- 3 排行
- 4 排行
- 5 排行
- 6 排行
- 7 排行
- 8 排行
- 9 排行
- 10 排行
热点追踪
广告位

