最佳回答
本文由作者推荐
简要回答
现在,人们的交往方式越来越来多样了,在微信上聊天也是一种重要的交流方式,最近有人说现在微信怎么注册不了,这是怎么回事呢?

详细内容
- 01
首先我们点开微信,就会看到登录和注册两个选项,这时点击注册。当然,已经使用过微信,想再注册一个账号,就会出现第二张了。
- 02
点击注册后,就会出现如图的界面,就填写自己的昵称、手机号、以及密码,还有在左下角那里点击我已阅读并同意上述条款。
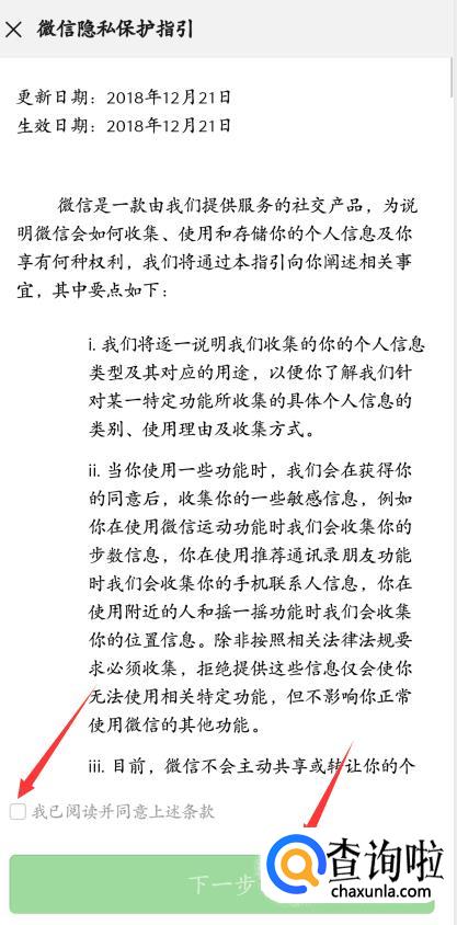
- 03
然后就会出现微信隐私保护指引,同样也是在左下角那里点击我已阅读并同意上述条款。
- 04
接下来就点击开始,然后拖动拼图并完成验证,进行安全检验。这时验证就需要一个已经注册过微信,已绑定支付,而且近一个月没有邀请新用户的辅助微信老号,帮助你注册微信号。
- 05
通过短信或电话等方式联系符合的微信用户进行验证。
- 06
验证安全校验成功后,即跳到如图所示的界面,点击返回注册流程。
- 07
我们便需要就进行短信验证,根据提示直接点击下方的“发送短信”按钮,即可自动编辑,选择我们注册的手机号码发送短信,发送完成后(建议等待十秒钟左右),然后点击返回键,回到微信的这个界面,点击下一步按钮,等待其验证和完成注册。
- 08
注册成功,进入到微信对话框界面,微信注册完成。

广告位
点击排行
- 2 排行
- 3 排行
- 4 排行
- 5 排行
- 6 排行
- 7 排行
- 8 排行
- 9 排行
- 10 排行
热点追踪
广告位



