最佳回答
本文由作者推荐
简要回答
毒APP是集运动潮流装备交易、球鞋潮牌鉴别、互动图片社区于一体的综合移动互联网平台。购买流程为顾客下单付款,卖家将物品发送至“毒”平台进行正品鉴别,鉴别后平台再将物品发送给顾客。
详细内容
- 01
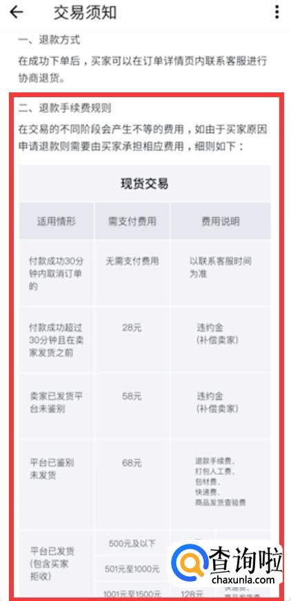
在毒APP购买的订单界面中,是没有退货按钮的。
- 02
如果想要退货的话,只有在订单详情页内联系客服,告诉客服想要退货,根据客服指引操作。
- 03
其中需要注意的是:在毒APP上退货需要给违约金。在卖家未发货前,需支付28元违约金;卖家已发货平台未鉴别需支付58元违约金;平台正在或者已鉴别未发货,需支付鞋类60元,其他物品65元的查验鉴别服务费及打包物流服务费;平台已发货需支付鞋类89元,其他物品99元的查验鉴别服务费及打包物流服务费。
- 04
毒APP只是一个交易平台,大部分是不支持七天无理由退货的,顾客在购买之前就请根据自己可接受的条件来决定是否下单购买。

广告位
点击排行
- 2 排行
- 3 排行
- 4 排行
- 5 排行
- 6 排行
- 7 排行
- 8 排行
- 9 排行
- 10 排行
热点追踪
广告位



