最佳回答
本文由作者推荐
简要回答
QQ是一款超级火爆的社交软件,很多人都在使用它,今天我就来讲讲QQ怎么注销账号。
详细内容
- 01
打开手机QQ,然后把界面往右划,就能看到如下界面。
- 02
在新界面点击并进入“设置”,如下图所示。
- 03
在设置界面选择“账号安全”,如下图所示。
- 04
在新弹出的界面往下滑,一直滑到最末端就可以看到“注销账号”,点击它,如下图。
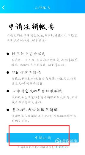
- 05
现在就进入了注销账号界面,点击下面的“申请注销”,如下图所示。
- 06
填写好注销申请后点击提交就可以了,但在你申请注销账号生效前,QQ团队会进行一些验证,验证通过后才能注销成功哦。

广告位
点击排行
- 2 排行
- 3 排行
- 4 排行
- 5 排行
- 6 排行
- 7 排行
- 8 排行
- 9 排行
- 10 排行
热点追踪
广告位



