最佳回答
本文由作者推荐
简要回答
大家想知道成为一个网络工程师考试需要学什么?下面小编就来告诉大家!
详细内容
- 01
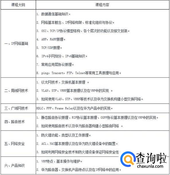
基本计算机知识和编程技能。首先肯定是要对计算机十分熟悉,会运用各种程序软件,并且会自己编写程序。
- 02
了解通讯设备,掌握数据通讯的原理。作为一个网络工程师,必须要知道这是数据通讯的大环境和怎样使用通讯设备。
- 03
IP网络的使用。当然我们还需要知道IP网的操作使用方法,这样才能解决网络出现的问题。同时还有交换技术,防火墙的功能。
- 04
HCNA_R&S认证技术。这项技术包括了很多 ,是一般的招聘条件。其中含有各种复杂的宽带问题,改进计划。总之,是十分高端的技术。

广告位
点击排行
- 2 排行
- 3 排行
- 4 排行
- 5 排行
- 6 排行
- 7 排行
- 8 排行
- 9 排行
- 10 排行
热点追踪
广告位

