最佳回答
本文由作者推荐
简要回答
我们找工作的时候都需要简历,你知道怎么在word上制作简历吗?下面我来告诉大家如何操作吧。
详细内容
- 01
首先打开word这个app,如图1所示。进入word后,你会看到出现一个新的界面,如图2所示。
- 02
点击左上角的“+”选项,如图1箭头所示。你会看到出现一个新的界面,如图2所示。
- 03
向下滑动手机,找到“基本简历”这个项目,如图1箭头所示。点击,你会进入一个新的界面,如图2所示。
- 04
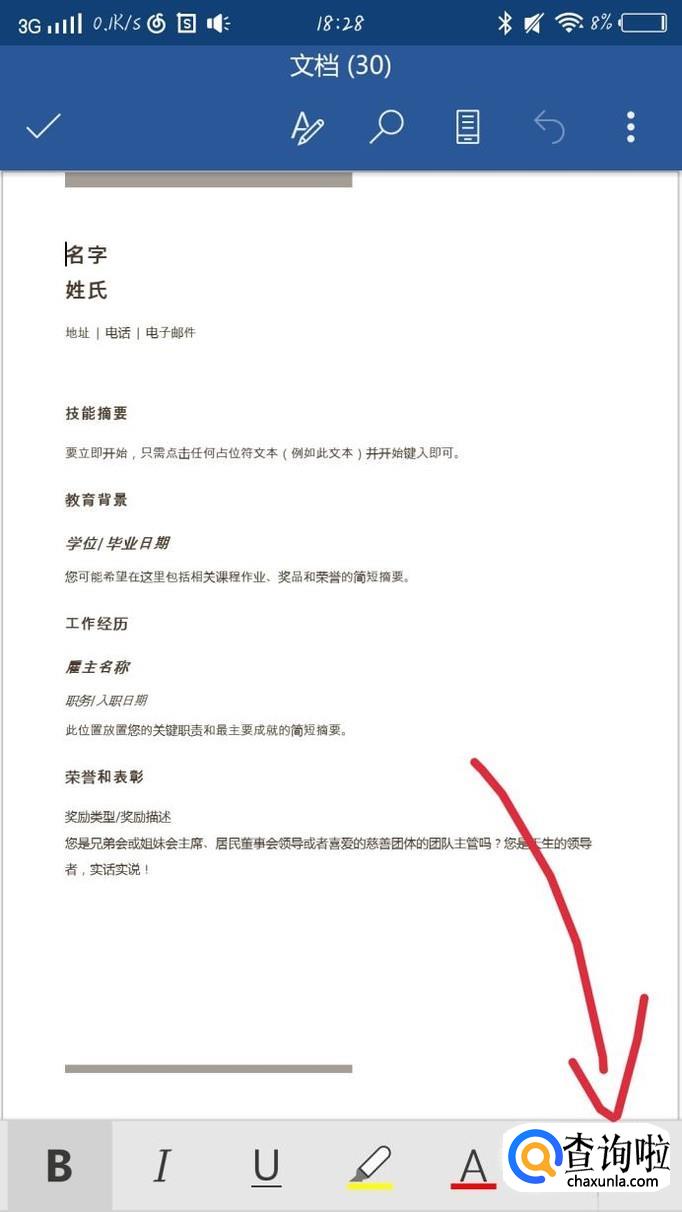
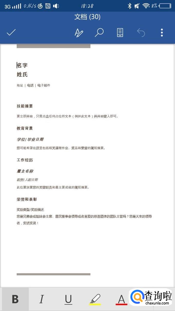
点击右下角的“箭头”选项,如图1箭头所示。会出现一个新的界面,点击“开始”选项,如图2箭头所示。这样你就可以对这个简历适当的修改填写了。

广告位
点击排行
- 2 排行
- 3 排行
- 4 排行
- 5 排行
- 6 排行
- 7 排行
- 8 排行
- 9 排行
- 10 排行
热点追踪
广告位



