最佳回答
本文由作者推荐
详细内容
- 01
首先我们需要去应用商店或者浏览器里面下载最新版本的趣头条,下载后登录软件。
- 02
然后在软件里面就可以看到有一个天降财神,点击进入。如下图所示。
- 03
这就是天降财神的答题页面,可以看到最近一场答题活动的奖金以及开始时间,下面也有自己获取的奖金和排名。
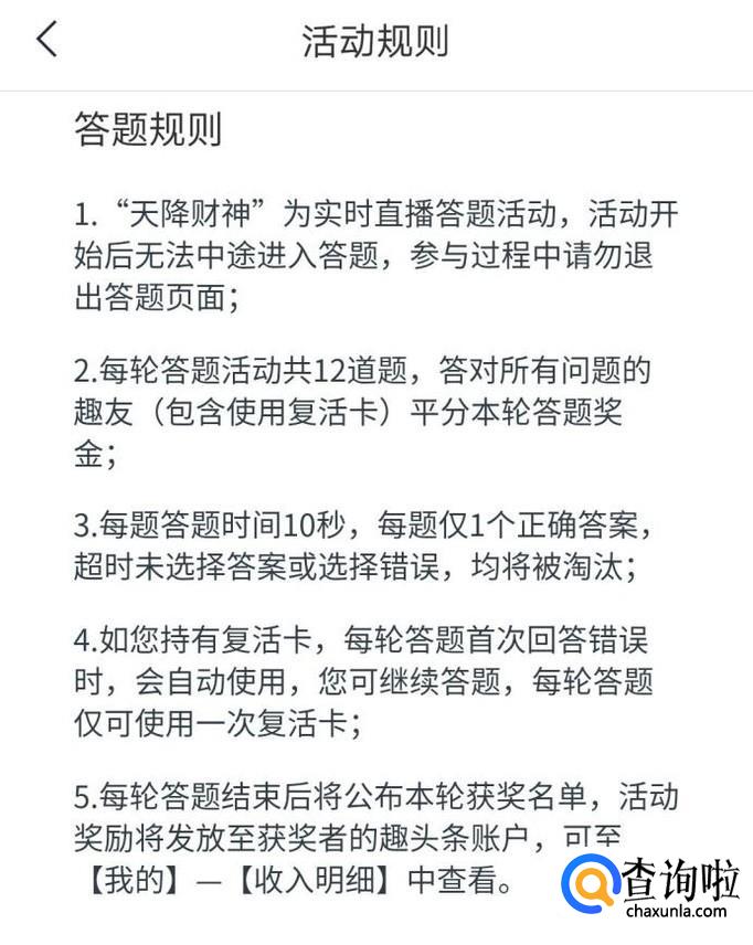
- 04
答题规则很简单,每次都有12道题,全部答对就能平分当场奖金。每次答题可以使用一次复活卡,(复活卡可以通过邀请好友或者填写邀请码获得)
- 05
答题开始后按时进入活动界面,答题完成就能平分到奖金啦!题目相对来说比较简单哦!

工具/材料
趣头条
广告位
点击排行
- 2 排行
- 3 排行
- 4 排行
- 5 排行
- 6 排行
- 7 排行
- 8 排行
- 9 排行
- 10 排行
热点追踪
广告位



