C语言 辗转相除法求最大公约数和最小公倍数
0次浏览 | 2022-10-25 17:45:06 更新
来源 :互联网
最佳回答
本文由作者推荐
详细内容
- 01
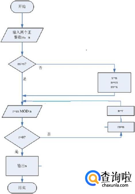
明确具体逻辑关系,画出程序流程图(当然,若头脑中有此关系,也可不画)。
- 02
在vc6软件中新建工程,在工程下新建文件,不赘述。
- 03
接下来就可以编码喽!按照流程图一步一步来。当然,源代码不止一种,你喜欢就好。
#include<stdio.h>
main()
{
int m,n,a,b,t,temp,h;
printf("输入m和nn");
scanf("%d%d",&m,&n);
a=m;
b=n;
if(a<b)
{
t=a;
a=b;
b=t;
}
while(b!=0) //求最大公约数
{
temp=a%b;
a=b;
b=temp;
}
h=m*n/a;//求最小公倍数
printf("%d和%d的最大公约数是:%dn",m,n,a);
printf("%d和%d的最小公倍数是:%dn",m,n,h);
}
- 04
输入两个正整数,就可以得到它们的最小公倍数和最大公约数啦!

工具/材料
电脑,VC6软件
广告位
点击排行
- 2 排行
- 3 排行
- 4 排行
- 5 排行
- 6 排行
- 7 排行
- 8 排行
- 9 排行
- 10 排行
热点追踪
广告位

